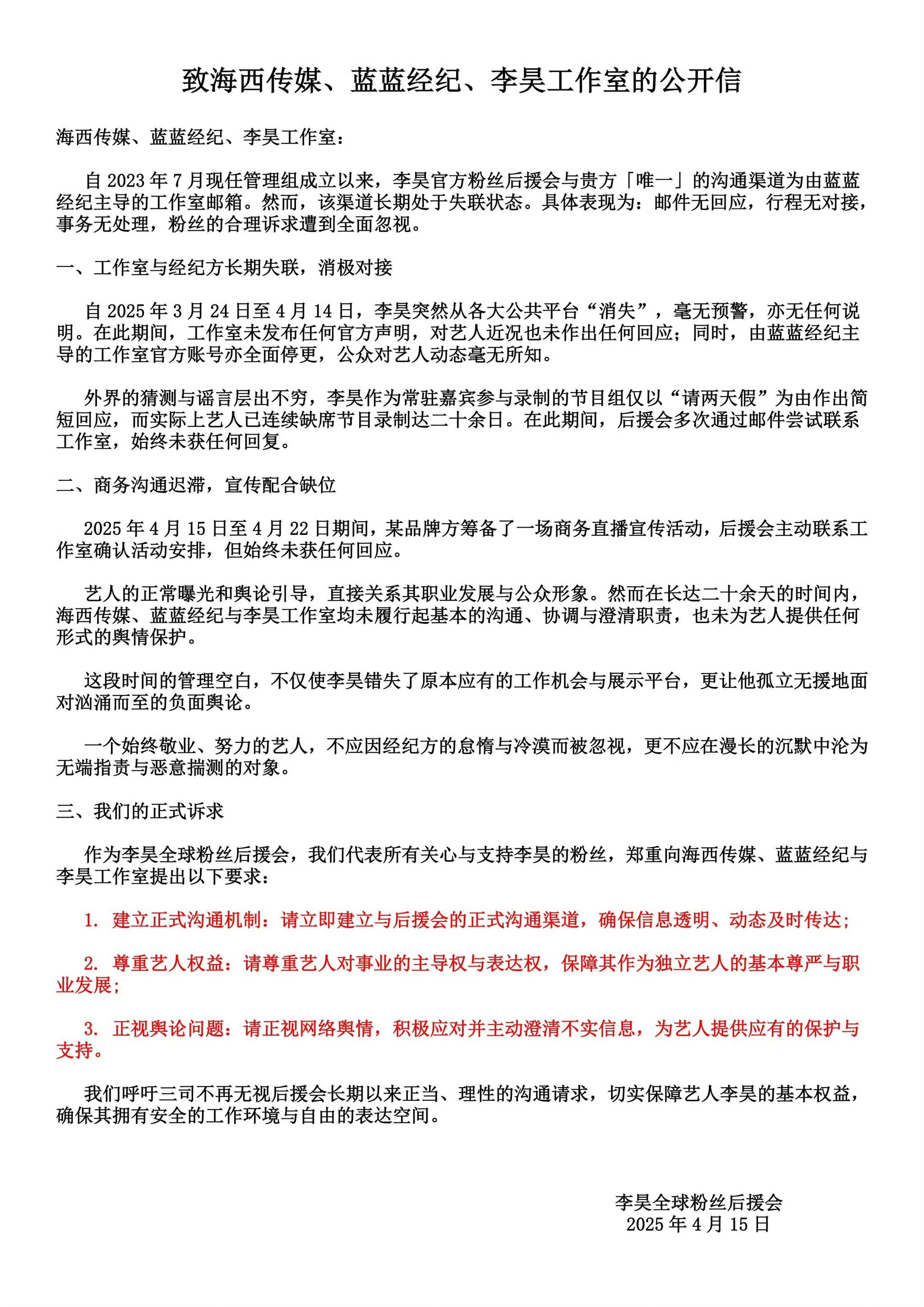
What's Happening to Lee Hao?
In recent days, a controversy has erupted in China surrounding two well-known figures, with two separate incidents drawing attention to the complex and often sensitive world of Chinese entertainment. Li Haoshi, a Chinese stand-up comedian also known as HOUSE, has been accused of insulting the Chinese military during one of his performances. The incident occurred when HOUSE compared his two adopted stray dogs to the Chinese military, using a phrase often used to describe the Chinese People's Liberation Army. This comparison was deemed insulting and disrespectful by many, sparking widespread outrage and debate on social media platforms.

15 April 2025
As a result, HOUSE's personal Weibo account has been suspended, and his employer has announced that it will be stopping all of his upcoming performances indefinitely. The company has also apologized for the incident, stating that it will take full responsibility for the actions of its employees. Meanwhile, Beijing's Cultural Law Enforcement Team has launched an investigation into the matter. This incident has ignited a heated discussion about the limits of free speech and the responsibilities of comedians and entertainers in China.
In a separate incident, Lee Hao, a Chinese singer and actor, has been under scrutiny for his unusual behavior in recent months. Despite gaining popularity through various reality TV shows and music competitions, his actions have raised eyebrows among fans and industry insiders alike. Fans have taken to social media to express concern and speculation about his current state of affairs, using the trending hashtag #李昊怎么了# to share their favorite moments of him and offer encouragement. Recent updates suggest that Lee Hao's schedule has been cancelled, and he has been isolated from his team, sparking fears that he is being "frozen out" of the industry. His fans are calling for clarification on his situation, with some speculating that he is being pressured into signing with a particular company or facing other forms of coercion.

The entertainment industry is abuzz with concern and speculation following these incidents. Colleagues and industry insiders have expressed support for Lee Hao while speculating about the pressures of maintaining a public image and the stress of live performances. Fans have rallied around him, using social media to offer encouragement and share their favorite moments of him. The incidents raise questions about support systems for celebrities struggling with personal or professional issues, prompting calls for greater awareness and action on mental health and wellbeing in the industry.
In another development, veteran actress Ye Tong was recently involved in an incident where she was pulled out of a car by overzealous fans. While Ye Tong handled the situation with grace and composure, the incident has raised concerns about fan behavior and the need for restraint and respect for celebrities' personal space. The incident serves as a reminder of the intense scrutiny and pressure that celebrities face, and the need for a more balanced and sustainable approach to fame and performance.

As the situation continues to unfold, fans and industry insiders are eagerly awaiting updates and clarification on the circumstances surrounding these incidents. The media and the audience alike should exercise restraint in their speculation and wait for official confirmation or statements from reliable sources before drawing conclusions. The incidents highlight the complexities and challenges of navigating sensitive topics in the Chinese entertainment industry, where the line between what is considered acceptable and what is not can be blurry and subject to change. They also underscore the need for a more balanced and sustainable approach to fame and performance, with greater emphasis on supporting the mental health and wellbeing of entertainers. As the industry continues to evolve, it is essential to strike a balance between artistic expression and social responsibility, ensuring that the needs and wellbeing of both the performers and their audiences are prioritized.
Comments





